Das Institut

Mit dem Institut für nachhaltige Energietechnik und Mobilität (INEM) ist im April 2012 ein neuer Schwerpunkt in Forschung und Lehre an der Hochschule Esslingen gebildet worden. Es soll mit qualitativ hochwertiger Arbeit in vielen und richtungsweisenden Projekten zu den technologischen Schlüsselbereichen Energietechnik und Transportwesen beitragen. Das INEM der Hochschule Esslingen versteht sich als standort- und fakultätsübergreifende Einheit, die für alle an einer Mitarbeit interessierten Hochschulangehörigen offen ist.

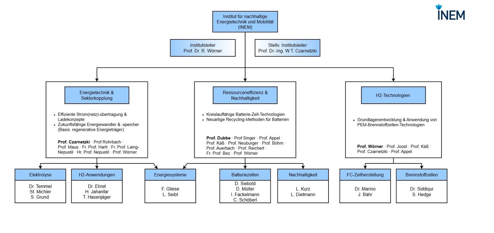
Das Institut im Überblick

Das INEM setzt sich aus Mitgliedern der am Standort Esslingen oder Göppingen ansässigen Fakultäten und zentralen wissenschaftlichen Einrichtungen zusammen.

Fakultäten

  • Angewandte Naturwissenschaften, Energie- und Gebäudetechnik
  • Maschinen und Systeme
  • Mobilität und Technik
  • Wirtschaft und Technik

Zentrale wissenschaftliche Einrichtungen (ZWE)

  • ZWE International Centre and Graduate School
  • ZWE Studieneingang und Grundstudium

Es organisiert und bündelt seine Kompetenzen in Clustern.

Forschungslabore am Campus Esslingen / Stadtmitte:

(0) Applikationstechnik Labor inkl. Knopfzellbau

Geb. 10 (Räume 208, 209, 214 und 216, Kanalstr. 33, Esslingen a.N.)

  • Knopfzellbau vom Rohmaterial bis zur Zelle
  • Kugelmühle, Mischer, Filmziehgerät, Kalander, Punching, Vakuum-Trockenschrank und Ofen
  • MBraun Glovebox für Elektrolyt-Befüllung und Crimping (Zellverschluss)
  • Einfaches Zelltesting
  • Applikation von Lacken
  • Nasslack: Pneumatische Spritzapplikation (manuell und automatisch) sowie
  • Hochrotationszerstäuber mit (elektrostatischer) Außenaufladung (für
  • Wasserbasislacke)
  • Pulverlack: Pulver-Sprühstand inkl. manueller Sprühpistolen (Corona- und
  • Tribo-Aufladung)
  • Versuchsanlage zur kathodische Tauchlackierung
  • Vorbehandlung: Alkalische Substratreinigung + VE-Spülen sowie
  • Sandstrahlkabine, CO2-Schneestrahlreinigung
  • Manuelle Beflockung, Wirbelsintern und Eloxieren von Kleinteilen
  • Taktile Schichtdickenmessung (manuell und robotergestützt) sowie Coatmaster
  • Flex System zur berührungslosen Vermessung nicht-eingebrannter Pulverschichten

Laborleitung: Prof. Dr.-Ing. Hendrik Dubbe

(1) Batteriezell-Testlabor

Container-Bau (Neckarstr. 67, Esslingen a.N.)

  • Cell Test Systeme (Fa. BaSyTec)
  • Wärmeschränke (Fa. Binder)
  • Messmethoden: elektrochemische Zellcharakterisierung (CV, EIS), sowie
    Zell-/Modul-Vermessung (Belastungstest, Zyklisierung incl. Temperaturgradient)

Laborleitung: Prof. Dr.-Ing. André Böhm

 

(2) Membran-Testlabor

Geb. 06 / Laborräume EG (Obertorstr. 16, Esslingen a.N.)

  • Membran-Testeinheit (konvektiver und konduktiver Massentransport)
  • Messmethoden: Taupunkt-, Coriolis-, Druck-, Temperatur-Sensoren

Laborleitung: Prof. Dr.-Ing. Walter Czarnetzki

 

(3) Gas/Plasma-Phasen-Testlabor

Geb. 06 / Laborräume EG (Obertorstr. 16, Esslingen a.N.)

  • Plasmalyse-Testeinheit (Fa. Materia Nova)
  • Messmethoden: Gaschromatographie

Laborleitung: Prof. Dr.-Ing. Walter Czarnetzki

 

(4) Brennstoffzellen-Testlabor

Geb. 02 / Laborräume EG (Kanalstr. 33, Esslingen a.N.)

  • 2xPEM-Brennstoffzellen-Testeinheit bis 1kW (Fa. Horiba, FuelCon)
    1xPEM-Brennstoffzellen-Short-Stack-Testeinheit bis 4 kW (Fa. Horiba, FuelCon)
    1xPEM-Brennstoffzeleln-Short-Stack-Testeinheit bis 4 kW (Fa. Greenlight)
  • Messmethoden: CV, Polarisation, EIS, MS (wahlweise stationär oder zyklische Belastung)

Laborleitung: Prof. Dr. Ralf Wörner

 

(5) Elektrolyse-Testlabor

Geb. 02 / Laborräume EG (Kanalstr. 33, Esslingen a.N.)

  • 1x PEM-Niederdruck-Elektroysezellen-Testeinheit bis 500W
    1x PEM-Hochdruck-Elektrolysezellen-Testeinheit bis 500W
    1x AEM-Niederdruck-Elektrolysezellen-Testeinheit bis 500W
  • Messmethoden: CV, Polarisation, EIS (wahlweise stationär oder zyklische Belastung)
  • 1x Demonstrator-Anlage für Elektrolyse-/Brennstoffzellen-/H2-Speicher-Einheit
    (incl. Batteriespeicher-Einheit)

Laborleitung: Prof. Dr.-Ing. Thomas Rohrbach

 

(6) Wasserstoff-Technikum-Labor

Geb. 01 / 1. OG – Reinraum (Robert-Bosch-Str. 1, Göppingen)

  • Präparation von ionenleitfähigen Dispersionen: Glovebox- und Umluft-Werkbank
  • Beschichtung von Membranen: Heißpress-Verfahren, Spraycoating-Verfahren
  • Charakterisierungs-Methoden:
    (1) Dispersionen: Pycnometer, Rheometer
    (2) Membranen:  Membran-Testeinheit (Crossover-Verhalten)
    (3) CCM / MEA:   MAT-Testeinheit (CV, Polarisation, Zyklische Belastung)
    (3) Materialien:   Digitalmikroskopie, REM / EDX

Laborleitung: Prof. Dr. Ralf Wörner / Prof. Dr.-Ing. Mario Joost

 

(7) PV- und Windpark-Labor

Geb. 05 / UG (Robert-Bosch-Str. 1, Göppingen)

  • PV-Anlage (Peakleistung: 40kW)
  • Wind-/Strömungskanal-Testlabor
  • Regelungs-/Steuerungstechnik-Entwicklungslabor
    (1) Software-Rapid-Prototyping für elektr. Steuerungen für mobile Systeme (MatchPlay/Hydac)
    (2) Software-Development Environment für stationäre Anlagensteuerung (Labview)

Laborleitung: Prof. Dr. Ralf Wörner

 

(8) Latentwärmespeicher-Labor

Geb. 05 / UG (Robert-Bosch-Str. 1, Göppingen)

  • Latentwärmespeicher
  • Smart-Home-Systeme
  • Energiemanagement-Systeme

Laborleitung: Prof. Dr. Ulrich Nepustil / Prof. Dr. Doerte Laing-Nepustil

 

(9) Elektrotechnik-Labor

Geb. 01, EG/UG (Robert-Bosch-Str. 1, Göppingen)

  • Reinraum für die Herstellung von Dickschicht-Substraten und Aufbau- und Verbindungstechnik
    (z.B. Bonden)
  • SMD-Bestückungslabor mit Bestückungsautomat, Dampfphasen- und Wellenlöteinrichtung sowie Handarbeitsplätzen
  • Kfz-Elektronik-Labor mit Möglichkeiten zur Busanalyse

Laborleitung: Prof. Dr.-Ing. Martin Neuburger

 

Das INEM ist in deutschland- und europaweiten Forschungsprojekten rund um die Themengebiete Energietechnik und Mobilität, wie auch der Lehre tätig. Ebenso weitreichend und zukunftsorientiert sind die Forschungsthemen und die Möglichkeiten, die das INEM anbietet.

Angeboten werden

  • Praktika, Abschlussarbeiten und Promotionen
  • Kombination von Beruf und Studium (Teil/Vollzeit/wissenschaftliche Hilfskraft)
  • Die Hochschule Esslingen strebt in Bereichen, in denen Frauen unterrepräsentiert sind, die Erhöhung des Frauenanteils an und fordert daher qualifizierte Frauen ausdrücklich zur Bewerbung auf.
  • Schwerbehinderte Personen werden bei entsprechender Eignung bevorzugt eingestellt.

Das zeichnet uns aus

  • Interessante, innovative und sehr abwechslungsreiche Aufgabenstellungen
  • Sehr gutes Arbeitsklima
  • Flexible Arbeitszeiten
  • Unterstützung in Ihrer beruflichen und persönlichen Weiterentwicklung
  • Enger Kontakt zur Industrie durch anwendungsorientierte Projekte

Die aktuellen Stellenangebote sind auf dem Jobportal Career Link der Hochschule Esslingen veröffentlicht.
Keine passende Stelle dabei? Das INEM nimmt auch gerne Initiativbewerbungen entgegen.

 Webseite zu den Informationen zur Erhebung von personenbezogenen Daten.

Institutsmitglieder

apply

Interesse geweckt? Bewirb dich! für das Sommersemester 2026

Ihre persönliche AnsprechpersonMelden Sie sich bei

Foto Ralf Wörner

Prof. Dr. Ralf Wörner

Studiengang TAB: jeden Montag, 13:00 - 14:00, Raum F02.342, Flandernstraße 101, Esslingen

Studiengang WTM: jeden Freitag, 13:00 - 14:00, Raum G04.207, Robert-Bosch-Straße 1, Göppingen

Tel: +49 711 397-4670
E-Mail: Ralf.Woerner@hs-esslingen.de
Nachricht senden